
前言
华奕始终将“以客户为中心,为客户创造价值”作为核心使命的华奕支持与服务,随着客户企业的信息化服务需求而变,致力于提供“专业、智能、高效”的云端支持服务模式,基于互联网拓展更多便捷的服务手段,与客户的企业一同在变革的浪潮中以创新促发展,让优质、领先的产品与服务,帮助客户的企业幸福成长!

问题分类和处理原则
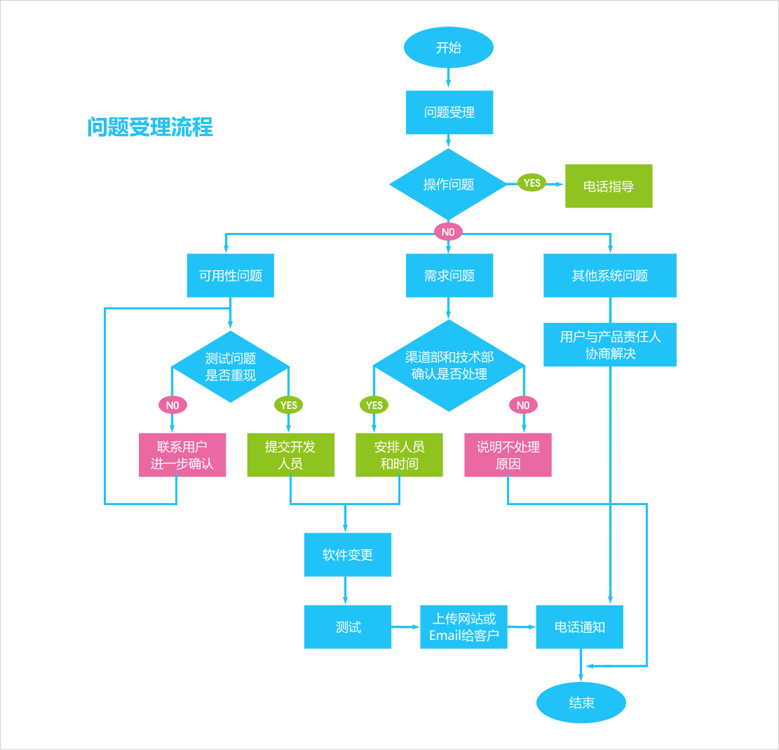
问题分类:对于任何使用我公司软件过程中出现的问题,可以通过以上"问题受理途径"通知我公司技术人员,我公司将对问题进行分类处理

1. 软件功能错误,如:使用打开某菜单出现错误提示、使用某功能出现错误提示或不能正常使用;
2. 数据不一致或不对,如:两个以上的报表数据对不上或和实际的有出入等

1. 需要增加目前产品中没有的功能或报表;
2. 现有的功能调整或完善,包括对使用方便性的调整等;
3. 产品现有功能的客户个性化修改

1. 软件异常,如:在使用中提示数据库异常、windows 异常等
2. 不同产品之间数据转换和导入/导出系统数据库(如 SQL Server )错误修复
3. 网络、远程拨号/宽带连接、操作系统等
服务与投诉
我们秉承客户至上的服务理念,对于客户投诉的问题,我们会跟据问题的性质进行分类别处理,经过审批后给出最终的解决方案,令客户满意。
对代理商要求
为提高服务效率,加强沟通,我公司同时要求各地代理商(或客户)配合以下的事宜:
1. 各地代理商(或客户)需要指派一名技术服务负责人,负责双方的协调和联系;
2. 通过邮件和传真提交的所有技术问题和投诉,必须注明公司、联系人、电话、日期,对于技术问题和需求,还要求写明产品名称、版本,同时最好将问题和需求分开,不要混在一起,以便我公司有关人员及时与贵公司取得联系、快速定位和解决问题;
3. 对于我公司提出的解决方案,尽快安排有关人员测试并反馈到我公司;
4. 随时监督我公司的技术服务,如有任何意见和建议,请及时给予我们反馈。




华奕微信服务号

